淘宝平台为了提升消费者的购物体验,明确保障场景的争议处理标准,增强买卖双方购物信任度,淘宝平台拟变更“坏了包赔”服务。下面一起来了解看看。
此次规则变更于2023年4月11日进行公示通知,将于2023年4月18日正式生效。
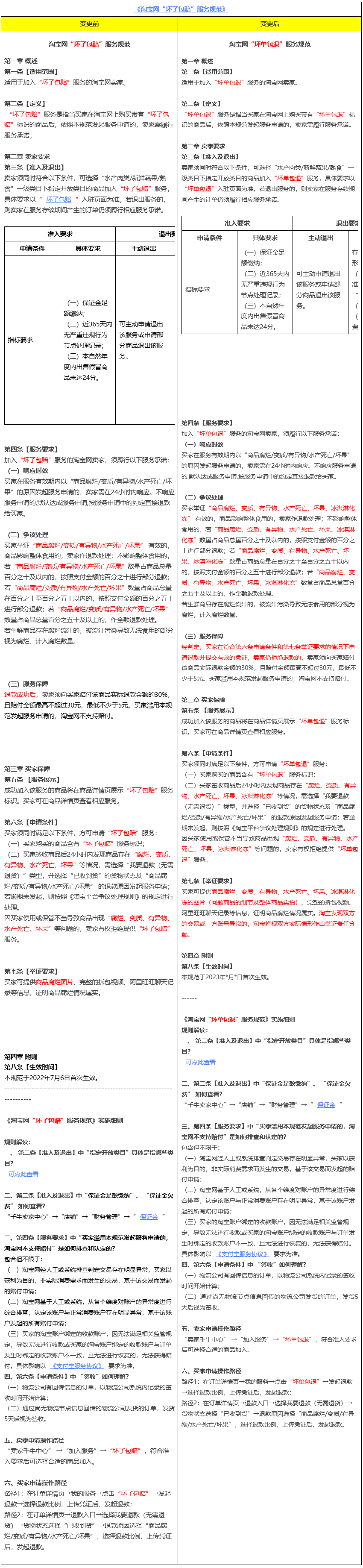
主要变更点:
服务规范名称由“坏了包赔”调整为“坏单包退”;
服务保障场景新增“冰淇淋化冻”场景;
违约赔付场景由“退款成功后自动赔付”调整为“经判定,买家在符合平台要求提交退款和凭证时,卖家仍拒绝退款的”。
规则生效前产生的存量订单将按照原淘宝网“坏了包赔”服务规范内容执行,规则生效后的新增订单将按照规则变更后的标准执行。
具体变更内容:

以上就是关于变更《淘宝网“坏了包赔”服务规范》的全部内容,本次规范的目的主要是为了为了提升消费者的购物体验,明确保障场景的争议处理标准,增强买卖双方购物信任度。希望可以帮助到大家。

