为了营造健康的经营秩序,天猫平台拟新增《天猫OTC药品/处方药类目商品发布规范》,具体内容如下文。同时,将下线《天猫OTC药品发布规范》、《天猫处方药发布规范》。
本规则新增于2023年3月3日公示,于2023年3月9日生效。
第一章适用范围
适用于发布在“OTC药品/国际医药”和“处方药”一级类目下的商品。
第二章发布规范
一、商品发布范围
根据当前的药品零售行业法律法规,疫苗、血液制品、麻醉药品、精神药品、医疗用毒性药品、放射性药品、药品类易制毒化学品等国家实行特殊管理的药品不能进行信息展示。
二、商品基本信息
(一)商品发布规范
1、标题发布规范
主标题内容应按顺序为:品牌名+药品商品名*+药品通用名+规格。标题中各属性内容应与药品包装标签及说明书等批准的内容相符。
*注:药品如没有药品商品名,则该项不填。
2、主图发布规范
(1)图片为实物拍摄,正方形,最小700×700像素,最大不超过500K,支持放大镜工具;
(2)商品主图不得少于3张,按如下顺序展示:第一张主图为外包装标签正面全貌图,能看到醒目的药品名称,如商品为处方药的须确保第一图为白底;第二张为外包装标签背面或侧面全貌图,能看到生产厂家详细信息,包括生产企业名称和地址;第三张,OTC药品可展示说明书图(说明书如有多页,可使用多张图片展示),处方药不得在主图位置透出说明书(含图,文两种形式)。
(3)除上述明确要求的3张主图,商家若发布其他主图,只限于商品本身相关的图片,如外包装图、包装内容物图、产品注册批件图等。
(4)图片上除店铺的Logo外,不得有水印、说明文字、联系方式等任何文字描述;关于店铺Logo,统一放置在主图片右下角,不能超过100px*100px。
图示例:

(二)商品价格展示规范
只允许展示商品最小销售包装单价,不允许设置套餐价等。
(三)商品属性发布规范
1、商品属性的填写务必同产品说明书、标签等国家批准的内容相符。
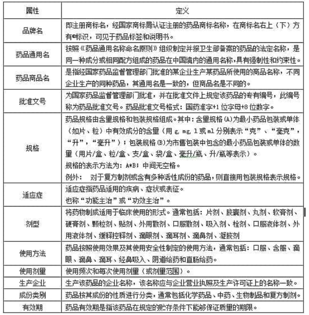
2、药品相关属性定义:

(四)详情页信息展示规范
商品详情页只可展示以下两类信息:
1、国家批准过的产品信息,产品的包装图、说明书内容(仅限于OTC,处方药不得展示说明书)、产品注册批件等;
2、店铺信息。如店铺介绍、资质证照、品牌介绍及二维码(只限于天猫店铺链接或支付宝链接二维码)。
(五)营销宣传规范
商品展示页面(含标题、主图及详情页)中不允许对产品进行夸大宣传,夸大宣传通常包括但不限于以下情形:
——药品功能描述超出说明书规定的适用症;
——利用任何单位或者个人的名义、形象作证明或者推荐的;
——含有“疗效最佳”、“安全无毒副作用”、“零风险”、“根治”等不科学用语;
——说明治愈率或者有效率的;
——含有“保险公司保险”、“无效退款”等承诺性语言的;
——含有无法证实其科学性的所谓“研究发现”、“实验或数据证明”等方面的内容;
——法律、法规规定禁止的其他内容。
三、特殊发布要求
OTC药品及处方药展示页面(含标题、主图及详情页)中展示的内容,必须符合国家药品相关法律法规的要求,如甲类OTC、处方药不允许展示买*送*等相关促销、推广、广告信息。
处方药通过处方审核前,不得展示说明书等信息或提供购买相关服务。不得在店铺首页直接公开展示处方药外包装,标签等信息。此外,处方药销售前应当向消费者充分告知风险警示信息。
以上天猫规则,3月9日生效,商家要知悉。
天猫规则 天猫规范

