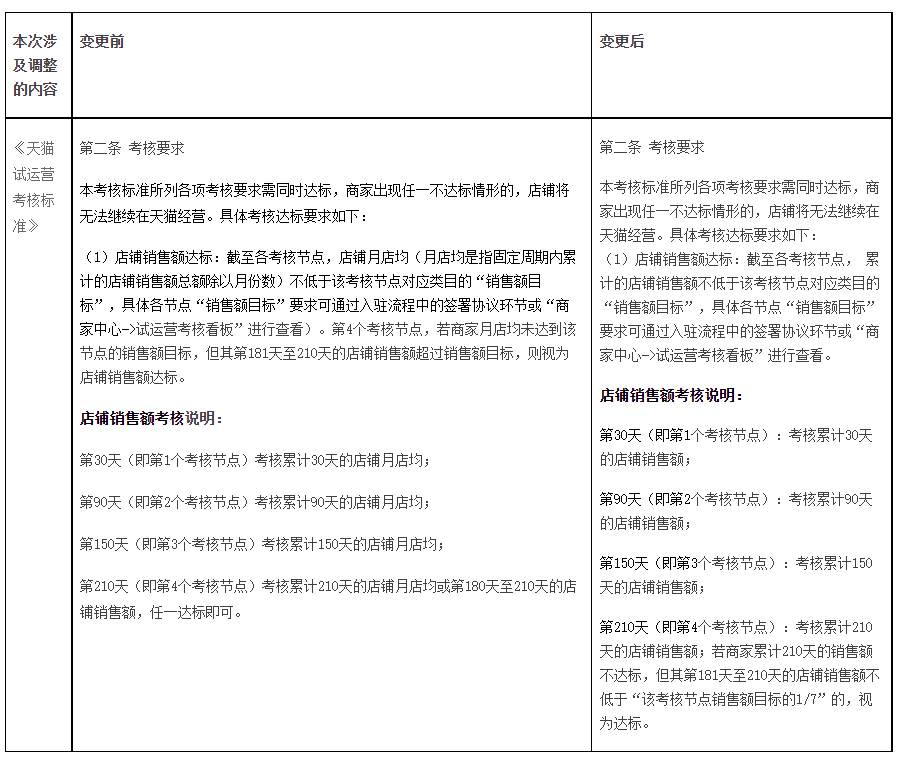
为了方便天猫商家朋友们更好的理解试运营期的考核标准,天猫平台发布《天猫试运营考核标准》调整通知,来看调整之后的情况:
天猫平台将在考核要求不变的情况下,对较难理解的‘月店均’概念进行简化:将试运营考核看板中的「月店均」考核数据 折算为「累计店铺销售额」进行展示(月店均X考核月数=累计店铺销售额)。具体考核目标值,您可在入驻天猫签署协议环节或者商家中心-试运营考核看板查看。
本次调整于2021年08月24日公示通知,将于2021年08月31日生效。
具体规则变化如下:

以上《天猫试运营考核标准》调整通知,天猫商家要知悉。
天猫规则 规则调整

