生鲜类、大件类、服务类商品都是淘宝非常常见的特殊商品,现在淘宝为了减少消费者在购买这些商品时的交易纠纷,特对《淘宝平台特殊商品/交易争议处理规则》修订。另外《淘宝网七天无理由退货规范》也针对一些类目商品的特殊完好标准进行了优化。一起看看吧!

【主要变更点】:
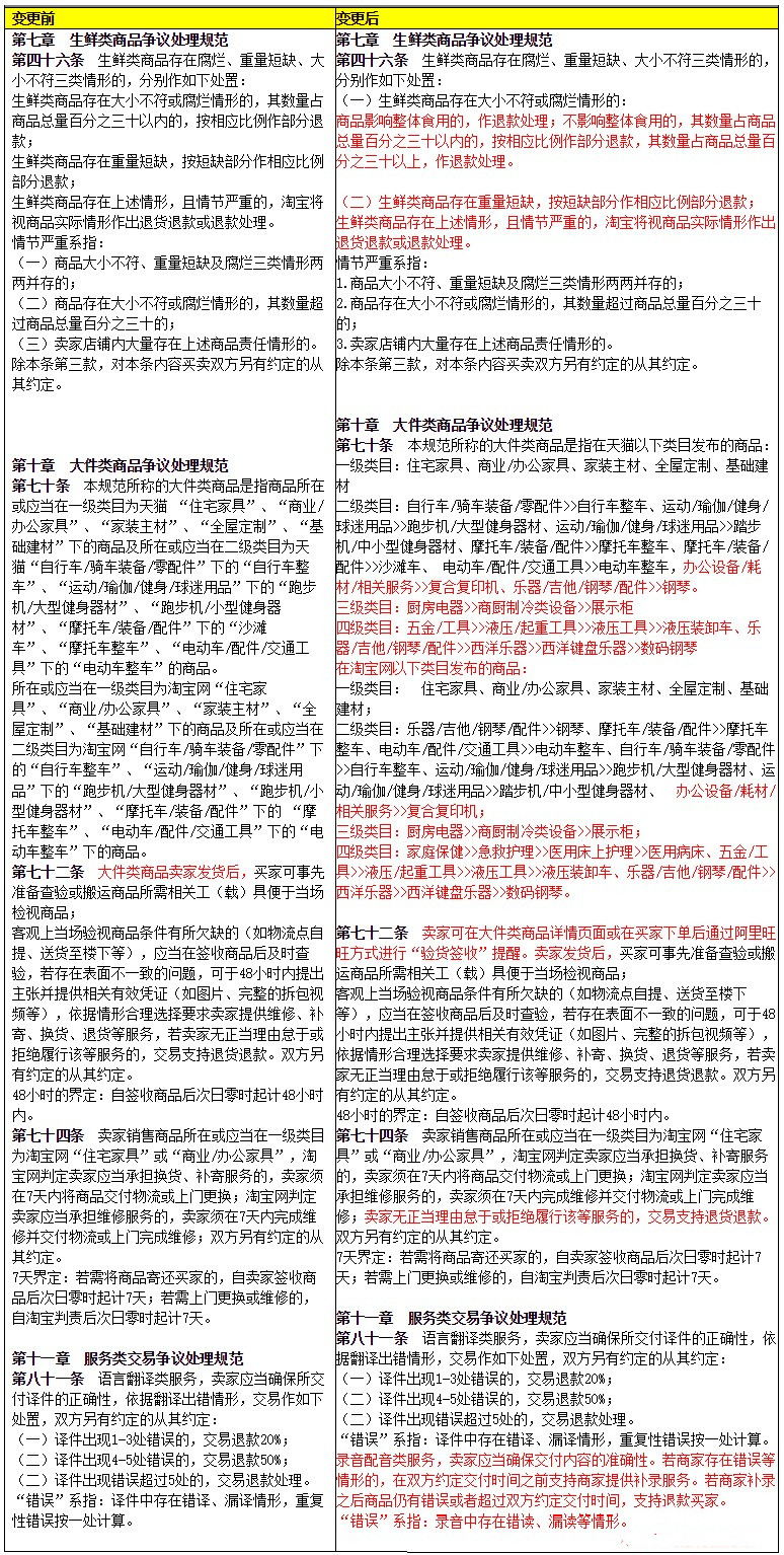
1.生鲜类商品争议处理规范新增商品影响整体试用的规范;
2.大件类商品争议处理规范新增部分类目;
3.服务类交易争议处理规范新增录音配音类服务规范;
4.《淘宝网七天无理由退货规范》特殊完好标准进行优化。
【具体变更内容】:
《淘宝平台特殊商品/交易争议处理规则》:

《淘宝网七天无理由退货规范》:

以上就是关于淘宝交易争议处理、七天无理由退货规则修订通知,各位商家需要遵守淘宝规则,以免进行违规处理,需要注意的是此次规则变更于2020年12月10日进行公示通知,将于2020年12月17日正式生效。

