抖音小店发布3c数码商品有什么规则需要遵守的?关于抖音商品详情、商品标识标签、商品属性的规则有什么规定?以下抖音3c数码商品发布细则,快来了解吧。
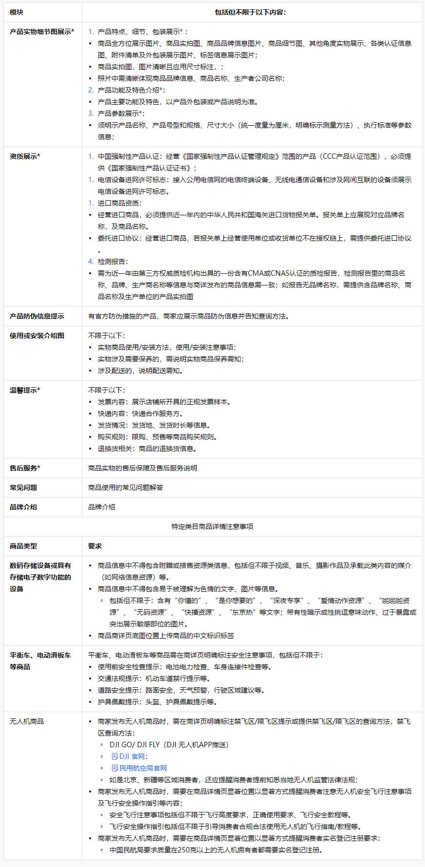
一、商品详情的实施细则

二、商品标识标签的实施细则
电子电器类:根据GB 5296.2-2008 《消费品使用说明 第2部分:家用和类似用途电器》规定:
产品上需要标注:产品名称、产品型号、产品安全指标、图形符号、安全警示、制造商的名称、生产日期。
产品销售包装上需要标注:产品名称、产品型号、色别指示、包装外形尺寸、产品毛重、储运标志、包装开启指示、制造商的名称和地址、生产许可证编号、产品标准编号。
使用说明书需要标注的内容:产品名称、产品型号、产品性能特点、产品部件介绍、使用方法、注意事项、保养和维护、安放和安装、制造商的名称和地址、执行标准编号、生产许可证和编号、其他要求。
三、商品属性的实施细则

以上抖音3c数码商品发布细则,商家请知悉!

