为了保护消费者权益,规范商家经营行为,现修订《商品及服务评价管理规则》。
该规则已于2023年1月5日进行意见征集,现进行规则公示,公示期:2023年1月12日-2023年1月18日。
规则预计于2023年1月19日生效,公示期满平台将另行发布正式生效规则。
第一章 概述
1.1 目的及依据
为规范平台内商家的经营行为,维护平台(域名为jinritemai.com)内消费者利益,依据电子商务法等相关法律法规的规定、《用户服务协议》、《电子商务开放平台店铺服务协议》,特制定本规则,旨在共同营造良好的交易环境。
1.2 适用范围
本规则适用于平台内的所有商家和消费者。
第二章 交易评价
2.1 交易评价
基于真实的交易,消费者可在订单完成后,对订单进行评价,包括“订单评分”和“评论内容”。
订单评分,是指消费者针对订单商品质量、物流服务、服务态度给出的评分。
评论内容,包括“文字评论”和“图片评论”,消费者可以晒单,也可以针对商品本身以及平台或第三方商家提供的服务进行评价。
2.2 评价时效
2.2.1 消费者可在订单完成后的15天内对订单进行首次评价,在订单完成后90天内对首次评价进行追评。若消费者在订单完成后的15天内未进行首次评价,支持在订单完成后的180天内追加评价。
注:只有首次评价参与评价打分,追评不计入商家好中差评数。
2.2.2 学浪订单消费者可在课程开始履约起60天内进行首次评价,课程开始履约90天内,可进行追加评价;
2.3 不支持修改评价
订单评价后不支持删除和修改。
2.4 评价生效时间
审核通过后,评价即时生效。
2.5 鼓励评价
鼓励消费者发表原创且有价值的评价,评论发表且审核通过后,评论将展示在商品详情页及全部评论列表。
第三章 店铺回复
店铺回复是指商家针对消费者的评价(包括对应的追加评论)内容进行提示、说明、解释、解答等内容
3.1 【店铺回复条件】 商家可以对用户评价或追加评论进行回复。
3.2【店铺回复限制】 每一评价(包括对应的追加评论)最多可回复一次,如商家对评价进行回复后用户追加评论的,商家不能再次回复。
第四章 异常评价/回复
消费者发布的评价内容、晒图、商家回复中不得出现法律法规、平台规则不允许的内容,包括但不限于:
4.1 违法评价/回复
1)危害国家安全、泄露国家秘密、颠覆国家政权、破坏国家统一、损害国家荣誉和利益的;煽动民族仇恨或歧视、破坏民族团结的;破坏国家宗教政策,宣扬邪教和封建迷信的;散布谣言,扰乱社会秩序,破坏社会稳定的评价/回复;
2) 散布淫秽、色情、赌博、暴力、凶杀、恐怖或者教唆犯罪的评价/回复;
3)侮辱或者诽谤他人,侵害他人合法权益的评价/回复(包括但不限于知识产权、肖像权、姓名权等);
4)含有病毒或其他恶意扣费代码的网页或软件内容的评价/回复。;
5)未经他人同意,使用第三人拥有著作权的作品或他人图片并编辑后发布的评价/回复。
4.2 违规评价/回复
1)利用评价发布第三方链接的评价/回复,包括但不仅限于店铺、商品链接、联系信息、二维码等;
2)评价与所购买的商品或服务无关的评价/回复;
3)恶意购买人发布的评价/回复;
4)泄露他人信息的评价/回复;
5)以物质或金钱承诺为条件鼓励、诱导消费者进行“好评”的评价/回复,包括但不限于:好评返现、好评免单、好评返红包、好评返优惠券等;或通过向消费者拨打电话、发送短信或其他信息来诱导好评;
6)通过虚假交易进行的评价,即刷好评或刷单炒信行为;
7)其他涉嫌违法违规或侵犯平台及第三方合法权益的情形。
第五章 违规处理
5.1 评价内容处理
平台有权对排查到的异常评价进行屏蔽、删除等处理,同时通过调整店铺评分来消除异常评价对店铺的影响。
5.2 评价人处理
针对上述违规行为,除对产生的评价做相应处理外,平台有权根据《用户服务协议》,视情形对评价人采取屏蔽评论内容、限制评价、限制购买行为、关闭账号等处理措施。
5.3 违规商家处理
针对商家恶意回复、诱导好评、发布异常回复等违规行为,除对产生的评价或回复做相应处理外,平台有权根据《商家违规行为管理规定》、《电子商务开放平台店铺服务协议》,视情形对商家店铺采取商品下架、禁止上新、禁止提现、扣除保证金、关闭店铺等处理措施。
5.5 评价侵权处理
因消费者或商家发布的评论包含的图片、文字或其他任何信息,导致任何第三方将平台起诉至法院、投诉或举报至相关部门,或对平台提起仲裁或诉讼的,平台有权按照法律规定,向人民法院、行政机关、仲裁机关公布涉案消费者、商家的相关信息;
因消费者或商家违反本规则规定,导致平台遭受损失的,平台有权要求商家或消费者赔偿因此给平台造成的损失,但不限于平台因此需要赔偿的损失、行政机关的罚款、律师费、公证费以及其他相关费用。
第六章 评价/回复举报
如果消费者违反本规则规定进行非正常信息发布的,商家可向平台发起举报,平台将根据举报人提供的证明材料进行审核,经平台判定举报内容为违法违规及恶意评价的,平台有权屏蔽或删除该评价。如因商家商品、服务、履约、售后等环节导致消费者体验不好产生的差评,平台不予处理。
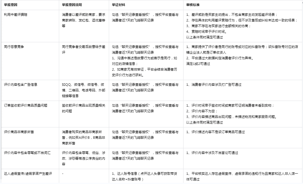
6.1 支持举报的恶意场景
· 利用中差评骗赔:消费者以差评威胁商家,要求商家转账、发红包、返优惠券等;
· 同行恶意竞争 :同行竞争者交易后故意给予差评;
· 评价内容包含广告信息:如QQ、微信号、微信号、微博、二维码、电话号码、外部链接等信息;
· 订单签收前评价商品质量问题:签收前评价商品出现质量相关的问题;
· 评价商品非商家所售:消费者购买的商品非商家所售,例如买A评价B,B商品非商家所售;
· 评价内容中包含辱骂或不当词汇:评价内容包含辱骂、低俗、涉政、涉恐等有违公序良俗的内容;
· 达人虚假宣传/虚假承诺产生差评:因达人虚假宣传、虚假承诺导致消费者产生差评。
6.2 举报时效
支持举报场景中如出现异常评价,商家可在消费者首次评价30天内,进入商家后台-订单-评价管理,点击评价内容右侧的“举报”按钮发起举报。平台会在5个工作日内反馈举报结果,商家可在评价管理-举报详情中查看。
6.3 举报材料和审核标准
材料凭证真实有效,如涉及聊天记录优先以平台飞鸽聊天记录为准,如沟通中除飞鸽外还使用微信、短信等其他聊天工具,则需提供从飞鸽转移到其他聊天工具的凭证,如无法提供关联举证将视为无效举证。

6.4 异常管控
为了保证举报的有效性,提升举报的成功率,针对频繁发起无效举报的情况,平台有权限制举报次数和关闭举报入口。商家在进行举报时需按照平台要求提供完整、真实、有效的证明材料,若商家在举报过程中存在虚假举证的情况,平台有权根据【商家提供虚假资质】规则对商家进行处理。
第七章 附则
7.1 【生效时间】本规则于2022年2月3日生效执行,拟于2023年1月19日最新修订生效实施。
7.2 相关行为,发生在本规则生效之日或修订之日以前的,适用当时的规则。发生在本规则生效之日或修订之日以后的,适用本规则。

