抖音小店现修订《朝酿暮饮采购业务供应商保证金管理规范》,核心变化主要是新增自营保证金的缴纳、扣罚、补缴、退回等模块规则,详细规则内容如下:
【规则正文】
第一章 概述
1.1 目的及依据
为明确北京朝酿暮饮商贸有限公司(以下简称“朝酿暮饮”)采购业务供应商保证金的缴存、补缴、赔付及扣划、提取及退回等事宜,促进供应商保证货品质量提升服务品质,根据国家现行法律法规、供应商与朝酿暮饮相关协议与规则等规定特制订本规则。
1.2 适用范围
本规则适用于朝酿暮饮采购业务的供应商。
1.3 相关概念
朝酿暮饮采购业务供应商保证金,是指供应商向朝酿暮饮缴存的,用以保证其供应商品和服务的质量,担保对朝酿暮饮保障服务承诺以及与朝酿暮饮相关协议、规则的履行和遵守的资金。
1.4 效力级别
特别规定与一般规定不一致的,适用特别规定;新的规定与旧的规定不一致的,适用新的规定。平台规则尚无规定的,根据法律规定或相关协议处理。
第二章 实施说明
2.1 供应商应严格遵守本规则及其它朝酿暮饮管理规则、供应商与朝酿暮饮签订的相关协议等,维护和保障朝酿暮饮与消费者权益。
2.2 供应商应保证其用于缴存保证金的资金来源合法,且供应商对其依法享有处分权;若供应商保证金系由第三方代为支付的,供应商应保证该第三方清楚知晓所支付款项的性质、用途等情况且同意代为支付,并保证朝酿暮饮不会受到任何第三方就供应商保证金主张其享有任何权利或以任何理由要求返还。
2.3 若供应商信息变更, 需根据变更情况的不同(如单纯账号变更、公司更名、公司注销等),按照平台要求准备相关材料文件,并提前30个自然日以书面形式通知朝酿暮饮,否则因供应商信息的变更而造成的支付失败、延迟、错误,损失由商家自行承担。
第三章 保证金缴存及收据
3.1 保证金缴存
3.1.1 朝酿暮饮采购业务供应商保证金应缴额度为¥50000元。
3.1.2 供应商保证金充值方式以供应链管理平台的入驻页面提示为准。
3.2 保证金收据
3.2.1 充值成功的供应商保证金可在充值成功7日后申请收据,收据方为供应商主体名称。
第四章 保证金划扣及赔付
4.1 供应商在合作中出现违规或违约情形(包含违反和朝酿暮饮签署的协议情形)的,朝酿暮饮将依据相应规则或协议对供应商做出违规或违约处理外,还有权视违规情节扣划其部分或全部保证金,用以赔偿朝酿暮饮或关联方损失、支付违约金或支付其他应由供应商承担费用或款项。
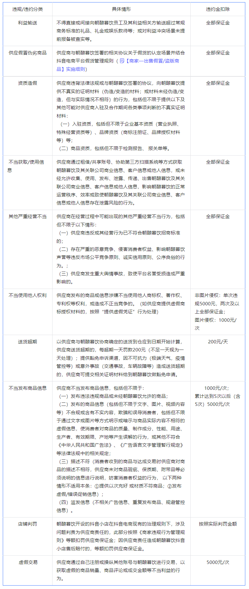
4.2 常见违规/违约情形

第五章 保证金补缴及冻结
5.1 当供应商保证金账户余额低于应缴额度80%时,朝酿暮饮采购侧停止采购动作,并发消息同步供应商进行补缴。
5.2 当供应商保证金账户余额低于应缴额度70%时,朝酿暮饮会冻结供应商货款支付,并通知供应商进行补缴。
第六章 保证金退回
6.1 合作终止
供应商与朝酿暮饮合同期满三个月后如未续约,合作终止。
6.2 退款条件
供应商在合作终止后均可以发起保证金退款申请,申请成功需要满足如下条件:
(1)合同期满三个月;
(2)供应商与朝酿暮饮无任何未结账款或未完成交易;
(3)供应商对朝酿暮饮无未尽义务,如供应商承诺的赠品尚未送达等;
(4)供应商没有未处理完毕的任何投诉、处罚或纠纷(包括但不限于与朝酿暮饮、消费者或其他第三方的争议或纠纷) 。
退出流程:满足退出条件的供应商向采销发起退保证金申请,需提供材料:
(1)加盖供应商公章的营业执照扫描件;
(2)保证金收款账户。
第七章 附则
7.1 【生效时间】本规则拟于2022年4月28日首次生效,具体以实际生效时间为准。
7.2 朝酿暮饮有权对本规范进行不定期修订,并根据法律法规的规定执行公示程序。若修订内容涉及交易规则的,则将根据法律法规规定另行执行征求意见程序,公示期结束后,本说明修订内容即告生效。若供应商不同意修订后的规范的,应申请停止对朝酿暮饮供货。
7.3 供应商的相关行为,发生在本规则生效之日或修订之日以前的,适用当时的规则。发生在本规则生效之日或修订之日以后的,适用本规则 。
以上就是抖音朝酿暮饮采购业务供应商保证金管理规范的全部内容。抖音小店供应商要遵守以上抖音规则。

