抖音巨量星图抖音内容审核底线对齐抖音社区规范,除此之外,会针对分行业场景及营销感进行把控;
抖音创作者内容规范:
https://aweme.snssdk.com/magic/page/ejs/5dafb98e48b5780254325de0?appType=douyin
抖音社区自律公约:
https://aweme.snssdk.com/magic/page/ejs/5ca204b709a5900217b1f018?appType=douyin
一、 在客户推广前,第一步需要做什么?
各行业推广,建议在客户在达人视频上传前,补齐对应行业资质及投放资质信息,并通过广审;
1、资质参考:https://school.oceanengine.com/help?article_id=6576888288429211662
2、行业资质上传入口:

3、素材授权及真实性核验:
视频内容涉及使用第三方IP、商标、版权(影音媒体素材、游戏等)等素材,或涉及具体数据、报告、专利、具体奖项等素材平台无法核验真实性,需提供相关材料。
上传入口:我的星图-帐号管理-资质认证-「资质提交」,点击「资质提交」主体资质下方的「投放资质」位置上传 ;
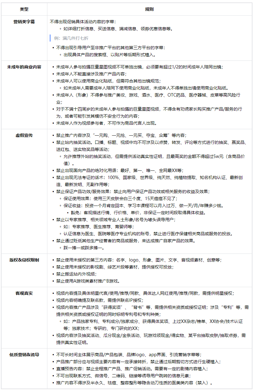
二、内容细化场景下需注意事项

三、营销行为细化场景下需注意事项

以上就是抖音星图短视频内容制作规范的全部内容,抖音星图达人以及商家要了解规则,远离违规!

