为规范抖音商家经营行为,优化抖音平台交易秩序,抖音决定对《生鲜商品争议处理细则》进行更新。让我们来看看详细内容:
核心变化:
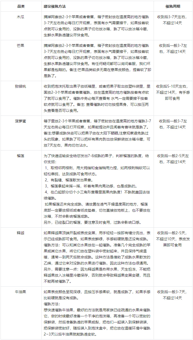
3.3 部分水果考虑运输时长等因素,需在未完全成熟条件下采摘并配送,消费者收到商品时需对商品进行催熟处理方可食用。 商家需在商品详情页“需催熟类水果”的催熟方法、催熟时间进行详细说明, 常见的需催熟类水果有:榴莲、芒果、猕猴桃、菠萝蜜、牛油果、释迦、木瓜等。未作特别说明的,平台介入处理后,将依照普通人的认知水准及日常经验,根据气候、商品类型等因素判断。
抖音平台默认需催熟水果品类及催熟周期:

以上为本次关于抖音变更生鲜商品争议处理细则的全部内容,希望对各位商家能有所帮助!

