为进一步提升京东消费者体验,促进商家经营体验提升,京东对《京东开放平台风向标规则》进行修订。
此次规则修订内容如下:
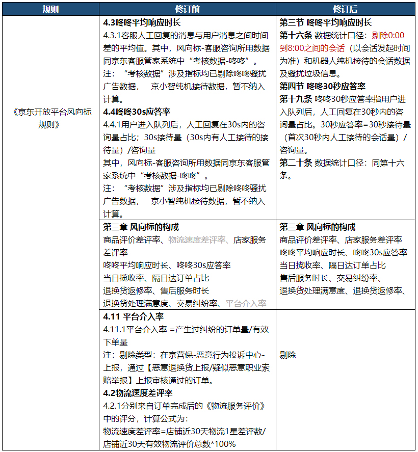
1. 剔除咚咚考核2项指标中0-8点会话数据统计,参见规则第四章第三、四节;
2. 剔除平台介入率、物流速度差评率指标。
因考虑商家在风向标、客服管家等系统的数据数据口径一致性,数据剔除时间统一为12月1日。即商家朋友在12月7日看到的风向标数据中,展示时间周期为11月2日至12月1日的30天汇总数据,其中,12月1日起的数据为剔除“0-8点”后的数据。

本规则已于2021年12月1日进行修订,将于2022年1月5日生效。望各位商家知悉!
京东规则 规则调整

