淘宝天猫商家如何发布玩具/童车/益智/积木/模型行业类目商品?以下发布指南,快跟着店小参一起来了解。
淘宝和天猫的发布行业完全一致!
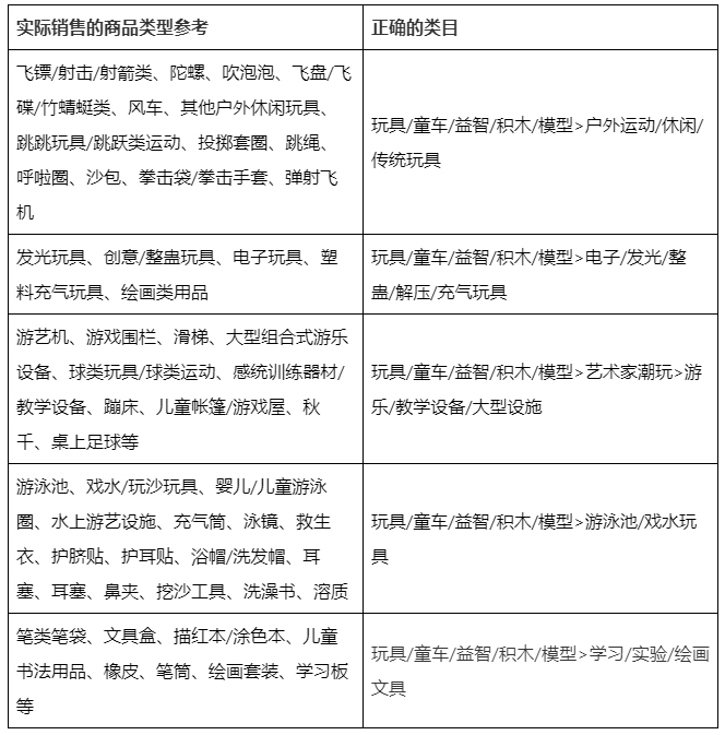
1、发布以下商品时,请对应选择表格中的类目:如果发布类目错误,将影响搜索及个性化的流量来源,影响成交。
注意:可在电脑端使用ctrl+F输入关键词查询你自己的商品应该发布的品类。
2、发布完成后,可以根据不同的货源属性进行标签申请,可以获取更多行业的流量哦!
一级类目“玩具/童车/益智/积木/模型”标签认证
入驻口:
https://qn.taobao.com/headline/news/10695954?spm=a211vu.12026430.0.0.1fff39293V8xxn

以户外玩具举例,如何正确类目发布

关于淘宝天猫玩具/童车/益智/积木/模型行业发布指南就介绍到这里,商家要按照正确的类目发布。
开店技巧 淘宝类目

