淘特于近日发布了《淘特隐形眼镜和护理液发布规范》,本规范适用于在一级类目“隐形眼镜/护理液”下发布商品的淘特商家,规定了隐形眼镜和护理液的发布规范和质量规范。
第一条 【概述】
隐形眼镜,也叫角膜接触镜,是一种戴在眼球角膜上,用以矫正视力或保护眼睛的镜片。
角膜接触镜分软性和硬性,软性角膜接触镜即为隐形眼镜;硬性角膜接触镜,简称硬镜,包括日戴型的RGP和夜戴型的角膜塑形镜(俗称OK镜)。
隐形眼镜属于三类医疗器械,生产或销售医疗器械需要相应的医疗器械生产许可证或经营许可证。
隐形眼镜护理液是指对隐形眼镜进行清洗、消毒、除去蛋白和保湿等功用的护理产品。
第二条【商品发布规范】
(一)标题发布规范
标题内容至少应包括并按顺序依次为:品牌名+产品名称;
标题中各属性内容应与隐形眼镜或护理液包装标签、说明书及医疗器械注册证的内容相符。
(二)主图发布规范
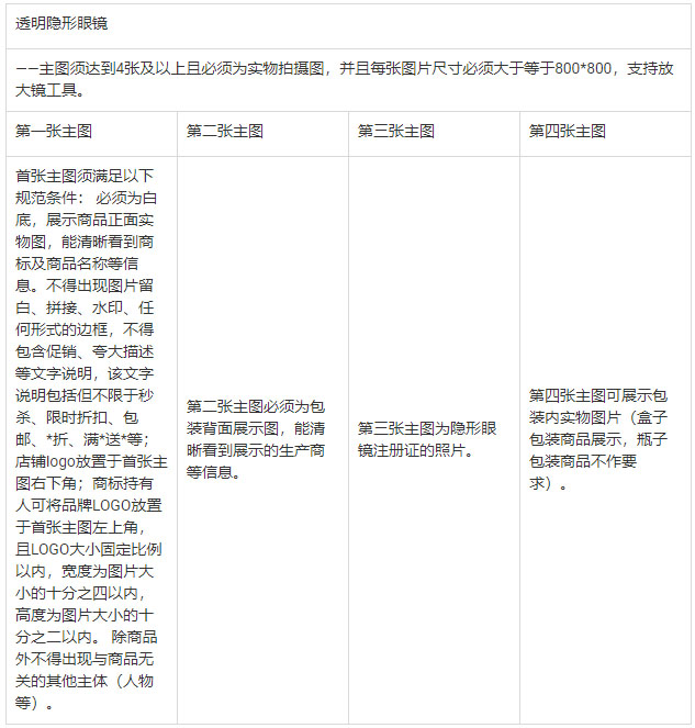
1、透明隐形眼镜主图发布规范:

主图示例如下:
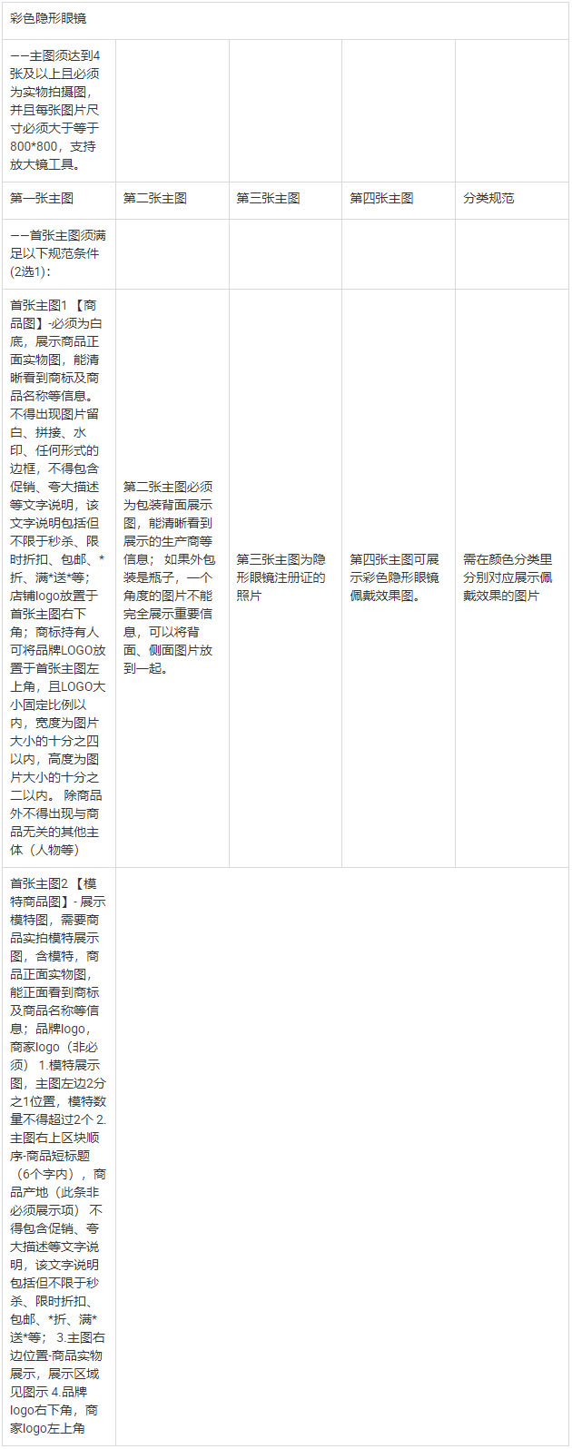
2、彩色隐形眼镜主图发布规范:

3、护理液主图发布规范:

(三)商品属性发布规范
1、属性栏填写的商品属性必须真实,同时符合国家相关标准。
2、隐形眼镜和护理液相关属性定义及示例

(四)详情页内容规范
1、商家发布的隐形眼镜和护理液需如实描述,不得含有虚假、夸大的内容,描述不得超出说明书规定的适用范围。推荐给个人自用的隐形眼镜的宣传,应当显著标明“请仔细阅读产品说明书或者在医务人员的指导下购买和使用”。隐形眼镜产品注册证明文件中有禁忌内容、注意事项的,应当显著标明“禁忌内容或者注意事项详见说明书”。说明书应当符合医疗器械说明书和标签管理相关规定,如实在详情页清晰展示产品使用的对象,安全使用的特别说明,禁忌症、注意事项、警示以及提示等内容。
隐形眼镜和护理液宣传不得出现下列情形和内容:
——含有表示产品功效的断言或者保证。含有使用该产品能获得健康的表述。
——贬低其他生产经营者的商品或者服务。
——利用广告代言人作推荐、证明。
——含有“无效退款”、“XX保险公司保险”等内容。
——含有“100%有效”、“零风险”、“安全”、“无毒副作用”、“无依赖”等承诺性表述。
——含有有效率、治愈率、评比、获奖等评价性内容。
——含有“疗效最佳”、“保证治愈”、“包治”、“根治”、“即刻见效”、“完全无毒副作用”等表示功效的断言或者保证的。
——利用和展现国家机关及其事业单位、医疗机构、学术机构、行业组织的名义和形象,或者利用和展现专家、医务人员和消费者的名义和形象为产品功效作证明。
——渲染、夸大某种健康状况或者疾病,或者通过描述某种疾病容易导致的身体危害,使公众对自身健康产生担忧、恐惧,误解不使用广告宣传的隐形眼镜和护理液会患某种疾病或者导致身体健康状况恶化。
——使用公众难以理解的专业化术语、神秘化语言、表示科技含量的语言等描述该产品的作用特征和机理。
——含有无法证实的所谓“科学或研究发现”、“实验或数据证明”等方面的内容。
——利用封建迷信进行隐形眼镜和护理液宣传。
——含有“最高技术”、“最科学”、“最先进”、“最佳”、“国家级产品”、“填补国内空白”等绝对化或排他性的用语和表述的。
——法律、法规规定禁止的其他内容。
2、商家发布的医疗器械名称、型号、规格、结构及组成、适用范围、医疗器械注册证编号或者备案凭证编号、注册人或者备案人信息、生产许可证或者备案凭证编号、产品技术要求编号、禁忌症等信息,应当与经注册或者备案的相关内容保持一致。
(五)特殊发布要求
1、商品主图必须展示该产品的商品标签、医疗器械注册证或者备案凭证,能清晰看到产品名称、医疗器械注册号/备案号、生产企业等相关信息;
2、商品页面显著位置必须展示其医疗器械生产经营许可证件或者备案凭证,或以文本形式展示医疗器械生产经营许可证件或者备案凭证;
3、商品页面必须以文本形式展示医疗器械注册证或者备案凭证的编号;
4、商品页面必须展示“产品使用的对象,安全使用的特别说明,禁忌症、注意事项、警示以及提示相关内容。
第三条【商品质量规范】
1、商家在淘特上发布销售的隐形眼镜和护理液产品必须是合法产品,有国家或地方食药监局发放的有效注册证。注册证可展示在商品详情页面。
2、商家在淘特上发布销售的隐形眼镜和护理液产品必须获得隐形眼镜品牌方或经销商合法有效的授权文件,授权文件须展示在商品详情页面。
3、商家在淘特上发布销售的隐形眼镜产品必须是由隐形眼镜品牌方或产品生产企业投保产品责任险的产品。产品责任险的赔付范围应涵盖中国大陆地区,责任险的年总赔付额度不低于1000万人民币。产品责任险已过有效期的隐形眼镜产品不允许销售。但商家不允许以“产品责任险”的名义对产品进行宣传。
4、商家应在隐形眼镜商品页面标“隐形眼镜为三类医疗器械,建议在专业人士的指导下购买和使用”。在购买隐形眼镜前,建议您先去正规的眼镜销售实体店或眼科机构进行专业的验配检查,确保您的使用安全和效果。”提示语。
5、商家应在隐形眼镜详情页面上公布隐形眼镜供应商的售后服务机构、产品质量投诉流程和服务热线。进口的隐形眼镜必须在国内有售后服务机构。
6、发布的隐形眼镜和护理液质量应符合法定质量标准要求,并能通过生产企业或有资质的第三方检测机构出具的检测报告单进行证实,并在第三方(如消费者)要求的情况下予以提供。
7、商家应随货附发货单,内容至少包括:品牌、产品名称、批号、有效期、医疗器械注册证号、生产企业名称等。
8、商家应确保隐形眼镜包装的完整性,标签和说明书的整洁、清晰和可读性。
9、商家应当记录医疗器械销售信息,记录应当保存至医疗器械有效期后2年;无有效期的,保存时间不得少于5年,相关记录应当真实、完整、可追溯。
以上就是关于淘特新增隐形眼镜和护理液发布规范的全部内容,希望对各位商家能有所帮助!
淘宝规则 淘特规范

