为了更好的促进淘宝直播机构行业的良性发展,保障主播和机构双方的合法权益,规范合作市场交易秩序,营造良好的市场环境,淘宝直播拟新增《区域服务商管理规范》。
此次规则新增于2022年3月3日公示通知,将于2022年3月11日正式生效。
第一条【定义】
区域服务商,淘宝直播区域总代的方式,在当地完成主播孵化/商家代播和培训/营销活动落地/政府资源对接/竞对信息收集/货品共计等等业务内容,达到繁荣淘宝直播生态的目的。
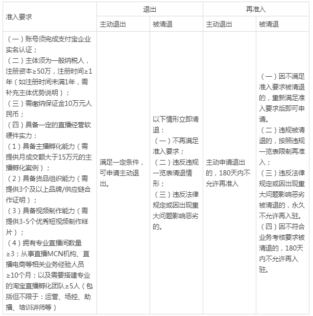
第二条【准入与退出】

第三条【经营规范】
(一)不得提供虚假信息,包括但不限于:
1.提供虚假机构资质,如营业执照经营范围、注册成立时间、注册资本等;
2.提供虚假达人信息,如未提供真实有效的达人身份信息、未与达人签署真实有效的签约合同等。
(二)须规范经营,不得出现违规行为,包括但不限于:
1.获取不正当利益,如向签约达人进行不正当收费等;
2.未恰当履行与达人签署的合作协议,或因显失公平、附加不当条件等与达人产生纠纷,未妥善解决,造成恶劣影响;
3.违背承诺,如承诺参与平台活动、未经许可擅自退出等;
4.扰乱平台秩序,如进行数据造假或作弊等;
5.侵犯他人权益,如不当使用他人权利、泄露他人信息、骗取他人财物、骚扰他人等;
6.冒用平台名义发布信息;
7.直播业务中,实际主播与机构提交的主播账户身份信息不符。
(三)须符合平台运营要求,包括但不限于:
1.符合平台对机构管理规范要求,机构需遵循《阿里创作平台机构管理规范》;
2.对签约达人进行管理,签约达人须遵守《内容创作平台管理规则》、《热浪引擎平台管理规则》、《淘宝直播管理规则》等;
3.符合平台对机构的运营考核指标要求;
4.机构及签约达人与商家的内容交易须通过平台允许的方式(如热浪引擎平台)完成。
第四条【运营考核标准】
机构每月开播主播数大于等于3人 且 每月有效开播场次大于等于24场。
第五条【保证金说明】
需符合《机构保证金管理规则》相关要求。
淘宝规则 淘宝直播 新规解读

