为了进一步完善对淘宝直播珠宝饰品行业的管理规范,提升行业健康度,保障消费者权益,淘宝直播将对《淘宝直播珠宝饰品行业管理规范》中的【信息发布要求】、【直播交易争议处理】、【直播违规行为处理】的相关内容进行修订,并新增《淘宝直播珠宝玉石描述规范实施细则》。
此次规则变更于2022年2月22日进行公示通知,将于2022年3月1日正式生效。
本次规则变更主要变更点:
1、对《淘宝直播珠宝饰品行业管理规范》中第五条【信息发布要求】、第七条【直播交易争议处理】、第八条【直播违规行为处理】进行条款补充和修订;
2、对《淘宝平台直播交易争议处理规则》新增第三节其他特殊品类直播交易争议处理规则,对珠宝饰品相关争议处理要求进行超链接;
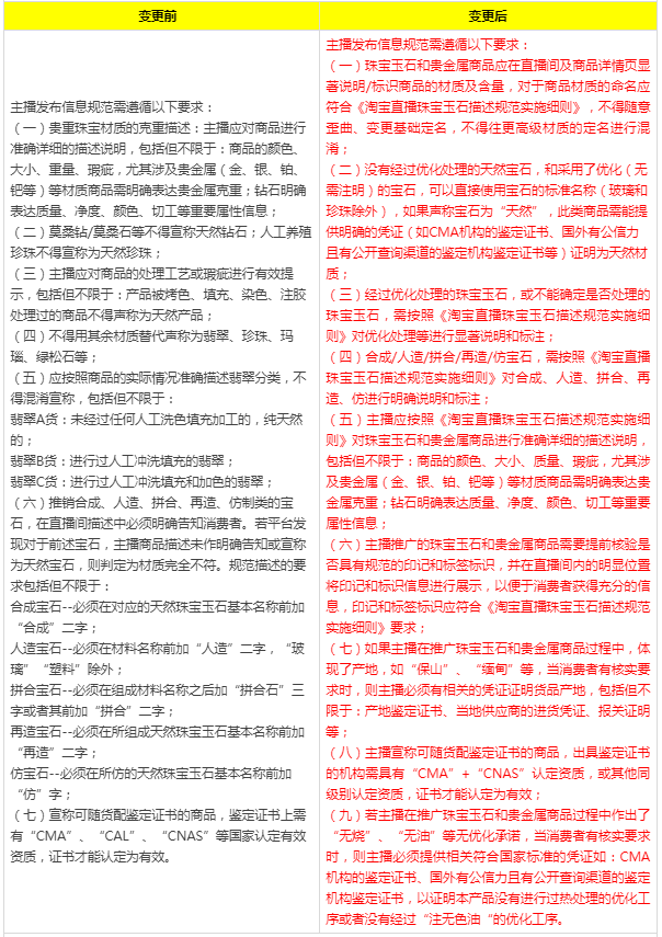
3、新增《淘宝直播珠宝玉石描述规范实施细则》,对定名规范、纯度/质量描述规范、印记和标识规范进行规定说明。
具体变更内容:
第二章 争议处理
新增:第三节 其他特殊品类直播交易争议处理规则
第二十二条 对于特殊品类的争议,按照以下特殊品类行业管理规范中相应的争议处理规范进行处理:
珠宝饰品行业:《淘宝直播珠宝饰品行业管理规范》
第三章 运营
第五条【信息发布要求】

第四章 争议与违规处理规范
第七条【直播交易争议处理】

第八条【直播违规行为处理】

以上规则调整请商家知悉,避免出现违规被处罚!
淘宝规则 规则调整

