最新通知,天天特卖玩法招商规则变更了,一起来了解变更的规则情况:
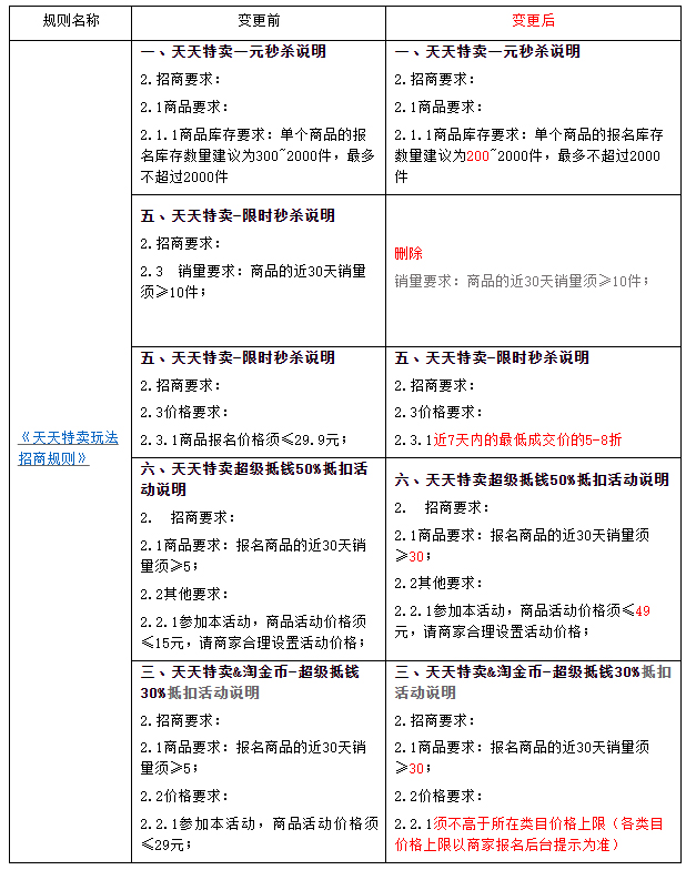
一直以来,天天特卖致力于联动商家共同打造极具吸引力的,“超高性价比”营销场域,为消费者呈现极致性价比商品和提供无微不至的客户关怀。为能给予平台内的商家和消费者更加优质、低价的货品,天天特卖就玩法规则中涉及商品要求的条款进行调整优化,具体调整如下:
本规则于2021年9月15日公示,将于2021年9月22日生效。

以上就关于天天特卖玩法招商规则变更的通知,商家要知悉!
淘宝规则 天天特卖 规则更新
最新通知,天天特卖玩法招商规则变更了,一起来了解变更的规则情况:
一直以来,天天特卖致力于联动商家共同打造极具吸引力的,“超高性价比”营销场域,为消费者呈现极致性价比商品和提供无微不至的客户关怀。为能给予平台内的商家和消费者更加优质、低价的货品,天天特卖就玩法规则中涉及商品要求的条款进行调整优化,具体调整如下:
本规则于2021年9月15日公示,将于2021年9月22日生效。

以上就关于天天特卖玩法招商规则变更的通知,商家要知悉!
淘宝规则 天天特卖 规则更新
扫码打开当前页

扫一扫,加站长微信
之前