本期点淘短视频旅游品类话题打榜赛火热开启啦!根据话题要求拍摄视频即可参与热门挑战,现金大奖等你来拿!
一、活动时间
投稿开始时间:2023年2月3日19:00:00
投稿截止时间:2023年2月28日23:59:59
榜单上线时间:2023年2月3日
奖励公布时间:2023年3月6日
二、参与资格
达人需获得「短视频创作激励」权益后参与活动
获得路径:点淘APP->点击创作者中心->激励计划->短视频创作激励
三、活动玩法
1、参与方式
达人根据【点淘APP“我的”个人主页-右上角按键-创作者中心-任务中心-对应话题】的要求创作短视频并投稿,投稿审核通过即可参与活动。
挑战赛相关规则将在【点淘APP“我的”个人主页-右上角按键-创作者中心-任务中心】页面发布,相关视频要求可详见该页面。达人可以选择一个或多个话题拍摄投稿。
视频内容显示【原创话题】标签即可瓜分基础奖金;除瓜分奖励外,会针对活动期间的视频播放量、互动量等指标进行综合计算,按照排名进行现金奖励,具体金额以下方活动奖励板块规则所示为准。
活动期间达人可以在创作者中心查看榜单,结束后将以名单的形式进行公示。

2、活动奖励
最终排名以投稿截止时刻的数据为准;活动奖励发放前已被删除的视频将自动取消活动参与资格不再计入排名,同时平台将收回所有对应的活动奖励。
活动奖励将在活动结束后次月月底根据协议及规则进行发放。
各个问题话题分开发奖,每个问题话题下符合奖励要求的视频将会获得现金奖励。
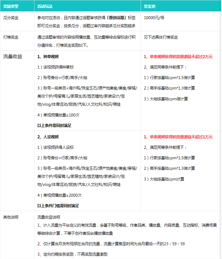
达人参与原创话题活动奖励由 瓜分奖金、排名奖励、流量收益三部分构成。
同一话题下,作者可投多篇视频进行回答,话题在【任务中心】审核通过,均会进行奖励;瓜分奖金可与打榜奖金叠加发放,瓜分奖金可与流量收益叠加发放,打榜赛奖金与流量收益不叠加。

打榜奖金具体按照排名:

四、视频规范
1. 活动视频中不得发布易导致交易风险的外部网站的信息或商品,或者发布风险广告信息,如发布社交、导购、团购、促销、购物平台等外部网站或APP的名称、LOGO、二维码、超链接、联系账号等信息。特定市场另有约定的除外。
2. 活动视频必须原创,严禁搬运,不得侵犯他人的知识产权及其他合法权益。一旦发现搬运、盗用等侵权行为,立即取消该达人所有奖励资格,同时平台保留对知识产权侵权行为人进行追究相关法律责任的权利。
3. 活动视频必须符合《淘宝平台交互风险信息管理规则》《点淘社区管理规则》且符合其他点淘APP短视频审核规则。
4. 成功参与本活动的点淘达人知悉并授权点淘官方使用其投稿视频内容进行端内外宣传。
五、活动清退
若出现以下情形,将立即被清退出活动:
1、不符合本活动考核/投稿发布相关要求。
2、如参与活动的商家主播存在违规行为(包含本次活动激励中的违规行为),如通过数据造假等不正当方式获得本活动激励权益,平台将取消相应激励资格,且有权收回权益(含已使用的及未使用的),并按照《淘宝直播管理规则》采取相应处置措施,必要时将追究法律责任。
3.在本次激励活动中,达人主播/商家主播或者主体关联的其他账号涉违反《淘宝直播管理规则》或者《点淘社区管理规范》的,淘宝直播将取消相应激励资格,并有权收回权益(含已使用的及未使用的),并按照《淘宝网市场管理与违规处理》、《淘宝直播管理规则》采取相应处置措施,必要时将追究法律责任。
4、商家主播应遵守淘宝和/或淘宝直播平台相关规则协议,如商家主播因违规行为被采取处置措施,包括商品或者店铺被处以下架、屏蔽、删除、扣分、限制交易、监管账号或者查封店铺等措施,导致淘宝直播热浪币无法使用的,淘宝及淘宝直播将不进行任何退款、提现或补偿,并有权收回已发放的权益。
以上就是关于点淘旅游品类打榜赛的全部内容,希望对各位商家能有所帮助!
活动营销 点淘短视频

