2022年双11期间天猫超市团长赛马活动来了!本次活动为报名活动,报名且审核通过入围的团长将开放双11期间限时猫超招商权限(预计300个),并与历史已开放猫超招商权限的团长一齐进行为期12天(2022.10.31-2022.11.11)的赛马比拼。赛马期后各行业赛道排名top的团长可继续保留天猫超市招商权限,各行业赛道top1和top2的团长将荣获天猫超市金银标,top以后的团长将回收权限。
各位团长赶快报名吧,预祝大家在大促期间在猫超商品上多多发力,争取更好的成交结果。后续猫超团长权限管理规范规划中,有最新进展会公告通知用户~
一、活动时间安排
2022年10月10日 00:00:00——2022年10月23日23:59:59: 开放团长报名,已开放猫超招商权限的团长直接参与,无需报名。
2022年10月24日 00:00:00——2022年10月25日23:59:59: 团长小二审核团长报名
2022年10月26日 公布入围名单、审核通过的团长开放天猫超市招商权限
2022年10月31日 20:00:00——2022年11月11日23:59:59: 所有具备猫超权限团长(包括历史开放及本次新增开放权限的团长)赛马期,赛马期结束以后权限短期内保留直至最终榜单结果公布
2022年12月2日 公布榜单、授予猫超团长权限和荣誉勋章、不达标者回收权限
二、活动规则
1、开放报名
报名时间:2022年10月10日00:00:00——2022年10月23日23:59:59
参与对象及参与条件:
1)无招商团长处罚扣分,且阿里妈妈账户内生效中的累计扣分应小于18分;
2)近期无违规等其他不良记录。
3)9月团长为V3-V5团长,且同关联账户下的团长只能报名一个,关联账户的定义可以参考官方规则
https://rule.alimama.com/?spm=a2e2s.11150243.c999e242e.1.2bb56c8afHJIIg#!/product/index?type=detail&id=405&knowledgeId=10000014
报名方式:在10月1日-10月15日团长可在服务商平台-首页-权限管理内申请天猫超市权限,若之前申请过但没审核的团长默认报名成功,若没有赶在时间内线上申请权限但报名了坑产王活动的团长也可以视为报名成功。坑产王活动报名问卷链接:https://survey.taobao.com/apps/zhiliao/nV63LoWtj
注:建议各位团长报名时如果有历史与天猫超市供应商合作记录的团长,可提供团长猫超供应商资源介绍、猫超商品推广数据(有单品信息和成交金额透出)、使用的团长账号等证明材料,发送至邮箱:lianmengpingtai@service.alibaba.com(拼音:联盟平台),为方便小二匹配团长信息,邮件正文需标注:团长名称+团长ID(member ID)+参与猫超赛马活动。
2、公布入围名单、开通权限
公布时间:2022年10月26日
公布渠道:淘宝联盟千牛论坛、淘宝联盟官方服务商钉钉群
入围评选规则:将根据历史招商数据表现、报名材料信息等综合评定、择优通过,其中:
1)有天猫超市商家(天猫超市供应商)良好服务经验的招商团长优先;
2)个护、食品、母婴、美妆、家居、家清中,擅长两个及以上行业者优先;
3)具备部分细分行业专精服务能力为加分项,如图书、宠物等;
4)有独家推广渠道为加分项。
符合条件的招商团长将于2022年10月25日-2022年11月30日间开通天猫超市的招商权限,权限审核通过后团长可在服务商平台-首页-权限管理内查看天猫超市权限状态为已开通,权限配置时间2022年10月26日
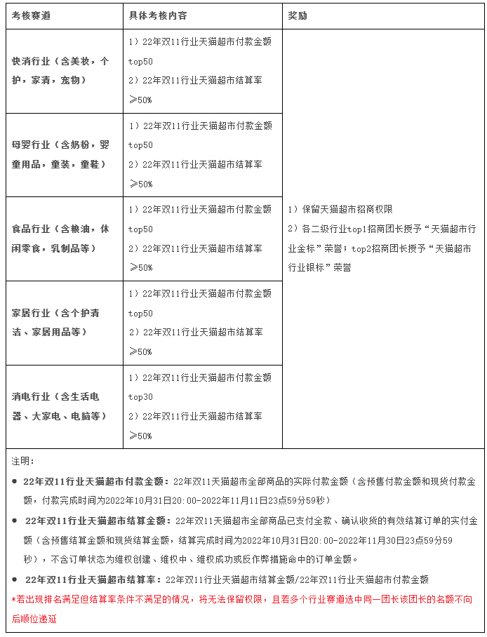
3、天猫超市招商服务商赛马期
赛马周期:2022年10月31日20:00:00——2022年11月11日23:59:59
参与范围:所有具备天猫超市招商权限的招商团长(包括历史开放及本次新增开放权限的招商团长)
考核规则:赛马考核规则如下,活动效果达标的招商团长,继续拥有天猫超市招商权限;活动不达标的招商服务商,将回收天猫超市招商权限。

各行业赛道与类目的对应关系如下:

4、结果公布
公布时间:2022年12月2日00:00:00——2022年12月2日23:59:59
公布渠道:淘宝联盟千牛论坛、淘宝联盟官方服务商钉钉群
公布内容:公布榜单、达标者授予猫超权限,行业赛道top1和top2团长授予天猫超市金银牌标志,不达标者回收权限(是否拥有权限可在服务商平台-首页-权限管理处查看)
三、数据查看方式
不同行业赛道猫超赛马活动的数据可通过不同的活动查看,以快消赛道为例,团长可打开服务商后台-官方活动-双十一猫超赛马快消赛道活动查看活动数据。红框内指标为活动核心关注指标,预估排名代表行业赛道排名,实际付款金额代表该行业的总付款金额。
四、权限取消
(1)活动期间,淘宝联盟会针对此活动开展反作弊检查,若发现团长有作假舞弊,恶意翘单行为,则取消活动参与资格及后续权限奖励,并依据招商团长日常管理规范进行处理。
(2)活动期间,需遵守《淘宝联盟开放招商团长管理规范》,若因违规导致团长权限被清退,则取消活动参与资格及权限。重要提示:11月“团长自然月月成交笔数<20笔的商家占比>50%”不可享受活动奖励。
(3)活动期间,同一主体的多个团长账号不能同时享受猫超权限,若出现同主体多个团长账号可获得猫超权限的情况,仅发放给一个团长账号猫超权限。
以上就是关于淘宝联盟双11猫超团长赛马活动招募规则的全部内容,相关团长可以根据上文内容赶紧参与起来吧!
活动营销 淘宝联盟

