本次活动将聚焦大健康-五大趋势品类主题直播,并推出了排位赛、品类券、前N玩法,感兴趣的商家快来参与哦!
一、活动背景
活动时间:预热 0410 0点 – 0411 19:59:59 正式 0411晚8点 – 0414 24点
活动级别:行业A+
参与类目:健康全部行业,运动户外、食品部分、含国际;
玩法:品类券300-30(仅参与类目下活动商品使用)、前N(仅开场前N,玩法时间4小时)
排位赛无需报名,请提前在中控台确认赛道,做好准备
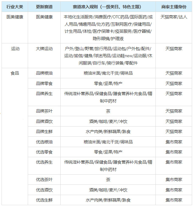
活动商品类目范围:见以下明细,部分医药保健类目属直播受限类目,请与行业小二确认是否可参与直播活动。

二、本期玩法
记得使用健康节氛围规范,突出直播间的氛围。
健康节角标,侧边栏下载(先以KV代替,设计延展中,待更新):
(一)各玩法细则

(1)健康节直播主会场

(2)健康节排位赛
健康节排位赛分阶段节奏:
2022健康节排位赛共分为2个阶段:
预热预热排位赛>正式排位赛。

健康节排位赛赛道划分:
赛道划分优先级:红人>巅峰主播>进口>商家>村播
1、主播层级为V1-V3赛道划分如下:
赛道划分规则:主播等级对应配置名称+直播间近30天占比60%主营商品一级类目的名称
例如:A主播层级为V1,近30天直播间主营商品一级类目为女装,那么所在的赛道为:萌新女装
表格1:

赛道名称:根据近30天直播间商品主营一级类目(直播间挂入商品数量占比60%以上)划分赛道.
赛道对应关系语雀:https://www.yuque.com/tbzb/help/tw4wgb
2、主播层级为V4-V7赛道划分如下
划分赛道规则:
表3:

所有报名达人与商家需遵守赛道直播间商品品类要求,即直播间宝贝口袋食品商品不低于80%,如违反的直接剔除赛道。
(预计16日提供赛道查询,商家排位赛是否入围查询方式:https://www.yuque.com/tbzb/help/gu4cg9)
(3)健康节趋势品类主题直播(0-24点)
活动时间:4月12日0-24点
主题楼层分布:

(4)健康节大牌高光时刻玩法
活动时间:4月10日-14日
活动资源:健康节直播会场海景房资源/淘宝直播品牌专属卡位资源(实际以执行为准)
品牌报名门槛:
① 基础门槛要求:V4等级及以上商家,主推品归属趋势品类则择优入选;
② 权益向:主推品offer至少满足超头同价,或具备其他强权益心智玩法,如强商业化投入/多轮大额红包雨/极致秒杀/直播间限时折扣、加赠等;
核心考核指标:店播成交+成交环比+渗透率
③ 内容向:红人、明星、专家、BOSS等嘉宾做客直播间/成分测评/瞳妆课堂/产地溯源/中医问答等具备品类特色的直播亮点内容,辅以粉丝互动玩法设计。
核心考核指标:停留时长+关注/增粉
报名截止时间:4月1日
报名方式:填写【健康节大牌限时抢-提报表格】,提交至行业直播小二即可。
三、 参与门槛及要求
(一)参与门槛:
【活动商家要求】:
1、 所有天猫和集市的食品类目商家;
2、 有直播发布权限;
3、 天猫商家需符合《天猫商家营销准入基础规则》,淘宝商家需符合《淘宝网营销活动规则》;
4、 商家入驻所需要的所有资质;
【活动达人主播要求】:
1、所有达人主播,需要播活动类目商品
2、有直播发布和浮现权限;
3、粉丝和商家评价佳,近期无违规记录;
4、直播退款率等逆向指标不得高于平均水平;
5、符合上述基本条件的主播默认参赛;(根据主播直播间实际直播内容,以官方数据统计为准)
【活动商品要求】:
直播间商品必须为活动类目商品;
*若入选商家和主播在活动中有不诚信行为(如直播中非食品商品超过20%),一经发现,立即取消活动参与资格;情节严重者,将立即取消直播权限。
(二)如何参加活动:
1、排位赛无需报名。
2、趋势品类主题:
报名门槛:① 主推品类需符合健康节趋势品类主题;② 店播等级需至少V3及以上;③ 主推品类需有权益玩法(如限量秒杀/多轮抽奖/红包/直播间专属加赠等)或特色内容设计(如成分测评/专家连线/红人嘉宾/瞳妆教学/产地或户外直播等);
报名方式:填写【健康节趋势品类主题直播-提报表格】提交至行业直播小二即可。
2、大牌高光时刻:
报名门槛:见上,大牌高光时刻-品牌报名门槛详述;
报名方式:见上,大牌高光时刻-报名方式即可。
(三)排位赛热度值(粉丝助力分)积分规则
【名词定义】
粉丝助力分:粉丝为主播冲榜产生的分值叫做助力分;
直播日热度值:主播直播间所有粉丝的助力分总和形成主播的热度值。
【积分规则】
直播日的排名根据各直播间观看用户的关注、停留、购买等情况实时换算助力分累计得出,主要考核指标:
新粉关注,用户停留时长,商品支付订单情况。
榜单为实时数据,榜单页面中每个赛道仅展示当前总热度值前50名账号,热度值统计可能出现延时,但不影响整体积分。
注意:
(1)粉丝通过淘宝直播APP在直播间产生的关注、停留,助力分会翻倍。
(2)粉丝通过淘宝直播APP直播间产生的成交金额,计入助力分,但不支持翻倍。
(四)粉丝榜中榜功能说明
根据每个用户在对应直播间的关注、停留、购买等行为换算粉丝助力分实时累计得出,每个直播间的粉丝榜中榜只显示当下助力分值最高的10个用户账号,直播间每日只展示当天实时粉丝榜单信息;
粉丝榜历史数据:主播可在淘宝直播pc中控台-活动中心-对应活动下查看,粉丝榜用户历史数据将根据其后续交易行为(如退货、取消订单等)持续更新15天。
(五)*分处罚
若发现账号在排位赛有*数据争排名的行为,该账号将立刻取消直播日参赛资格;针对通过非正常手段获得各赛道top并获得资源位的商家及达人主播,将会在排位赛结束后严惩。依据淘宝直播平台管理规则扣分并取消30天直播权限,情节严重者将永久取消直播权限。
(六)资源线上展现示意图,会有7个赛道展示各类目排名靠前的主播,排位赛后续不出榜单,当日排名仅供参考!
淘宝直播 淘宝活动

