淘宝直播9.15中秋活动来啦!本次活动将以助力品类直播成交爆发,挖掘品类消费趋势及购买人群增长为目标,让商家实现成单转化。各位商家可以根据需求来进行报名,让我们来看看活动要求吧!
一、 活动介绍
1、活动时间:9月15日0点-23点59分;
2、活动主题:中秋|天涯共此“食”;
3、参与账号类型:淘宝&天猫商家、达人主播;
4、主推品类:月饼(糕点)、大闸蟹(生鲜)、坚果(零食)、茶酒等美食品类;
二、参与门槛及要求
【活动商家基础要求】:
1、 所有天猫和集市的【美食】类目商家
2、有直播发布权限;
3、天猫商家需符合《天猫商家营销准入基础规则》,淘宝商家需符合《淘宝网营销活动规则》;
4、商家入驻所需要的所有资质;
【活动达人主播要求】:
1、9月15日直播间【美食】商品数量≥5款
2、有直播发布和浮现权限;
3、粉丝和商家评价佳,近期无违规记录;
4、直播退款率等逆向指标不得高于平均水平;
【直播间商品要求】:
直播间商品必须为【美食】商品;
若入选商家和主播在活动中有不诚信行为(如直播中非【美食】商品超过20%),一经发现,立即取消活动参与资格;情节严重者,将立即取消直播权限。
【装修要求】:
请务必使用9.15日中秋节装修规范,包含直播间封面贴纸、直播间侧边栏、直播间背景。(待更新)
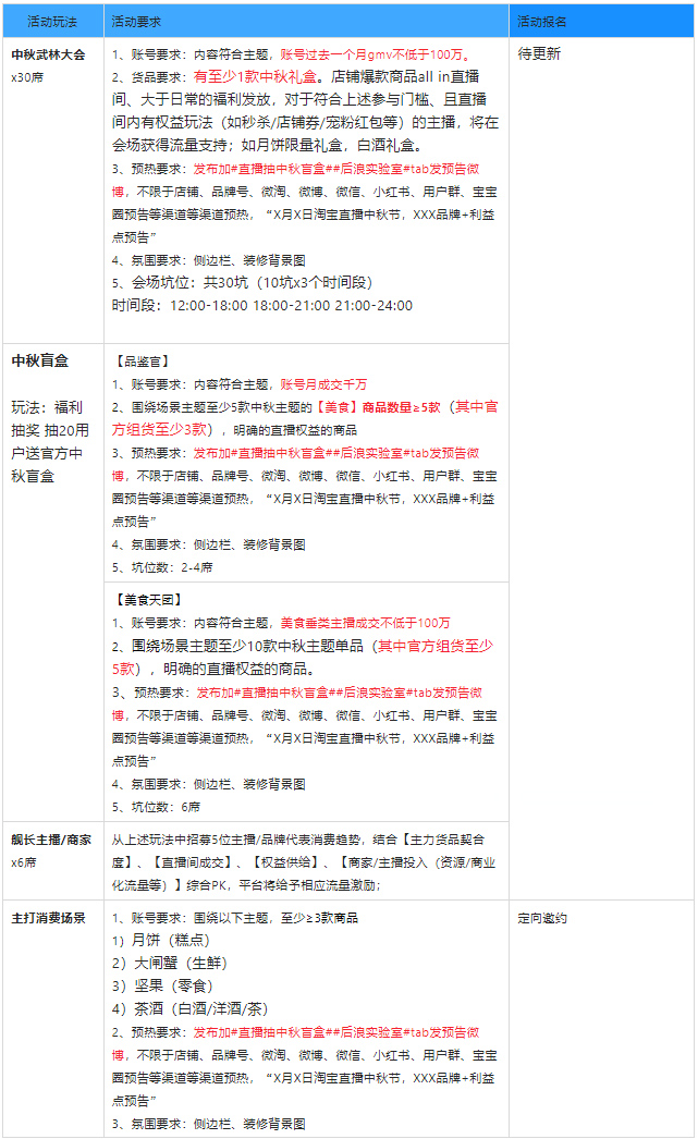
三、活动玩法
最终筛选标准:按照大家提交的目标(成交/粉丝及会员增长/直播间福利、商业化投入)综合排序筛选。

行业商家排位赛:
排位赛时间:9月15日0点-23点59分
赛道名单规则:账号自8月8日-9月8日有效开播天数达5天及以上,且每日直播时长不低于2个小时,即可进入排位赛。
商家排位赛准入规则:无需报名,行业店铺满足开播条件默认准入,根据主营类目划分赛道。

四、活动页

五、活动资源
1、淘宝直播资源,热榜、icon、信息流;

2、天猫中秋活动资源,顶部tab2为直播会场
亿级开机屏、首焦、push

淘宝直播 营销活动

