淘宝微淘做好内容营销,可以打造商家自己的私域流量。那么今天小参谋给你们带来一份淘宝微淘内容的打标攻略,赶紧一起来看看吧!
一、内容打标流程
1.点击微淘统一后台,点击发布器发布内容,目前支持发帖子、发清单、发图片三个发布器发布。
2.正常填写发布的内容,若为优选好店账号,在底部需选择内容领域标签和内容类型标签,内容领域标签只能且必须选择一个,内容类型标签只能且必须选择一个。
3.填写自由输入标签,自由输入标签为选填项目(全部商家开放),需发布者根据内容真实情况填写标签。
二、打标规范
1.内容标签是属于对内容进行分类标注的产物,标签需围绕发布的内容所准确选择或填写。
2.内容领域标签指兴趣领域,既该内容属于哪个兴趣领域范围;适合、符合什么兴趣的消费者浏览,领域标签每篇内容只可选择一个,若无对应标签,可选择其他;内容领域标签与宝贝、销售类目无关联,仅针对内容做判断。
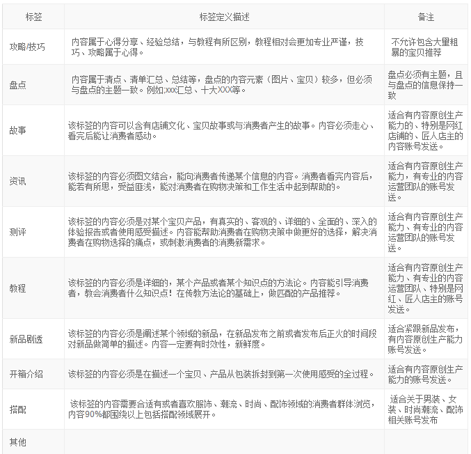
3.内容类型打标原则是针对该篇内容的主要目的和传达内容的形式属于哪一种,通过内容类型标签,让消费者清楚对内容浏览前的预知判断,若无对应标签,可选择其他。内容与主题要一致。
4.若账号标签故意乱打,将取消优选好店资格,并处罚至W1层级账号(既初级微淘能力)。
5.微淘内容标签为,内容性质广播分类所需,打标账号会严格按照标签定义做巡检,若发布内容不符合标签定义,请选择其他。
三、标签定义引导
【内容领域标签】


【内容类型标签】

看到这里,你是不是对淘宝微淘有了更多的认识呢?如果还有其它的疑问,欢迎在评论区留言!
淘宝订阅 内容营销

